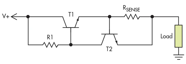
Diagram Of A Current Limiter


HTTP://MYDIAGRAM.ONLINE
Revision 3.6 (12/2011)
© 2011 HTTP://MYDIAGRAM.ONLINE. All Rights Reserved.















































































































Download Full Diagram Via this App!!!!

English product guide

Title : Diagram Of A Current Limiter
Category : Current Limiter
Format : PDF

Get Diagram Now!

DOWNLOAD NOW